-
南开大学2018年旅游管理硕士专业学位(MTA)复试办法及实施
03-05 | 业内资讯 | 来源:南开大学MTA教育中心 | 浏览()
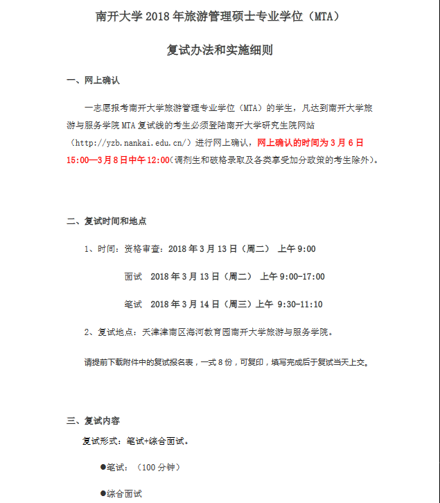
【百川教育网讯】南开大学2018年旅游管理硕士专业学位(MTA)复试办法及实施细则






注:1.此次复试为一志愿考生复试,调剂考生复试时间另行通知。
2.部分重要通知会以邮件形式下发各位考生,请参加此次复试的考生随时查阅报名时所填电子邮箱。
如有任何问题,请致电南开大学旅游与服务学院MTA教育中心:022-23012809、022-83662680
【附件】
1.2018南开MTA复试办法.pdf
2.2018南开MTA复试报名表.doc
>>>>2018南开MEM、MPA、MPAcc、MTA复试科目
>>>>南开大学2018年非全日制硕士专业学位研究生复试办法
>>>>南开大学2018级非全日制专硕学费标准
>>>>2018硕士研究生考试教育部加分或照顾政策考生申请(非全)
关于MBA您可能还想了解这些:





