-
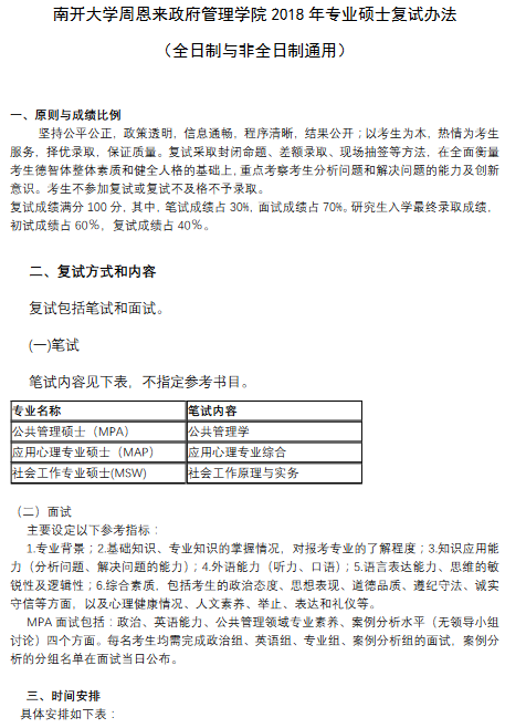
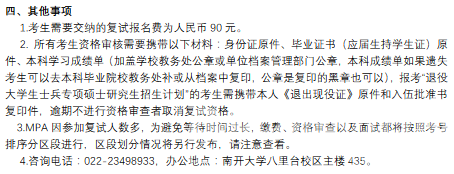
2018年南开大学周恩来政府管理学院MPA复试办法
03-05 | 业内资讯 | 来源: | 浏览()
【百川教育网讯】2018年南开大学周恩来政府管理学院MPA复试办法


【附件】
2018南开大学MPA复试办法.pdf
【版权与免责声明】如发现内容存在版权问题,请及时通知本站,我们将在最短时间内予以处理,联系QQ:204526943。本站内容除非来源注明百川教育,否则均为网络转载,涉及言论、版权与本站无关。
了解更多MBA考研信息,关注百川教育微信公众号
关于MBA您可能还想了解这些:



【附件】
2018南开大学MPA复试办法.pdf
【版权与免责声明】如发现内容存在版权问题,请及时通知本站,我们将在最短时间内予以处理,联系QQ:204526943。本站内容除非来源注明百川教育,否则均为网络转载,涉及言论、版权与本站无关。

关于MBA您可能还想了解这些: